近日,TikTok Shop官方網站發布了《跨境商品發布規則(針對電池供電商品)(英國和東南亞跨境)》,對所有通過TikTok Shop銷售的電池供電商品提出了詳細的合規要求。

根據TikTok Shop發布的《跨境商品發布規則(針對電池供電商品)(英國和東南亞跨境)》,所有在該平臺上銷售含電池的電子商品的賣家必須嚴格遵守這些新規定,以確保商品信息的準確性和透明度,并保障消費者的知情權和選擇權。
根據新規,賣家在TikTok Shop上發布的所有帶有電池的電子商品都必須遵守相應的上架規則。具體要求如下:
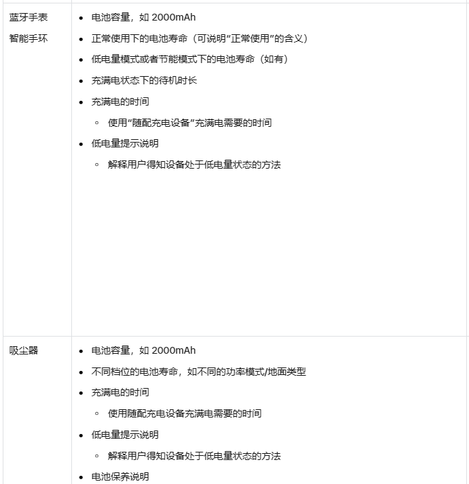
★ 干電池供電商品:賣家需要在商品發布信息中注明使用的干電池類型、是否包含電池以及常規干電池續航時間等內容。
★ 鋰電池供電商品:賣家必須在商品詳情中注明電池容量(如2000mAh)、充滿電后的續航時間以及電池保養說明等信息。
★ 特殊商品:如藍牙耳機、掛脖風扇、吸塵器等,還需注明在不同檔位、不同使用場景下的電池使用情況。例如,藍牙耳機單次充電的聆聽時長和通話時長,掛脖風扇在不同風速檔位下的電池壽命等。


01關于亞馬遜含紐扣類電池商品新規
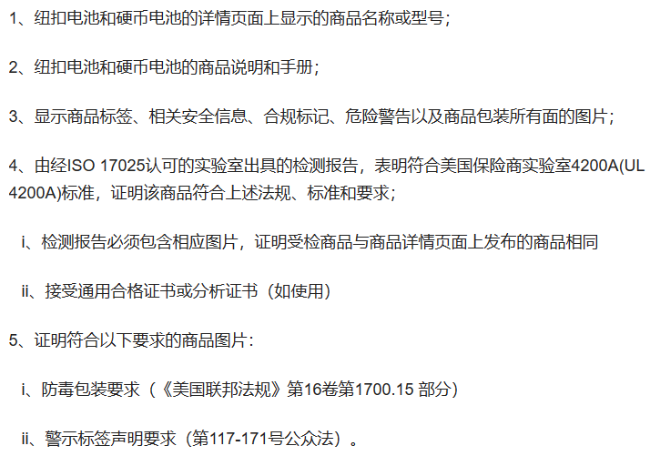
4月18日,亞馬遜美國站發布了一則關于“含紐扣電池或硬幣電池的消費類商品”的新規定要求。該規定要求在亞馬遜平臺銷售含紐扣電池或硬幣電池的消費類商品的商家,必須提供有效的合規文件,以確保符合相關規定,否則相應商品將被亞馬遜禁止顯示,具體要求如下圖:

在該則規定下,如果賣家的產品帶有紐扣電池或硬幣電池的,需進行下述操作:
◆ 需要提交一份GCC證書(表示已經通過了UL 4200A標準測試的聲明文件);
◆ 一份帶條形碼的產品包裝圖(要有警告標識危險誤食之類的);
◆ 一份符合ISO 17025批準的UL 4200A實驗測試報告(包含商品圖片,證明與Listing的商品一樣)。
02 關于TEMU電池商品要求
TEMU平臺要求內置電池產品需要提供battery認證(符合IEC/EN62133或UL2054/UL1642標準),同時還需提供溫度測試報告。平臺要求,賣家在在提供相關認證和測試報告后方可上架售賣。
03 關于eBay英國站出臺銷售紐扣電池規定
eBay發布一則“關于在eBay英國站點上銷售紐扣電池”的規定。該規定要求,銷售的物品中可能包含紐扣或硬幣電池,務必遵守英國的相關規定(紐扣和硬幣電池安全要求的PAS 7055)。

溫馨小提示
中認聯科20年專注消費類電子電器產品檢測認證,時刻關注各國法規變化,用心為客戶提供一站式檢測認證服務,確保企業產品快速地進入目標市場。如果您想了解更多關于電池/電池產品檢測認證的要求或是有電池/電池產品需要辦理相關檢測認證,請隨時與我們聯系,我們的工程師將在第一時間為您服務!